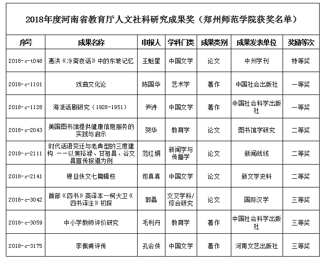
近日,河南省教育厅下发了《关于公布2018年度人文社会科学研究成果奖的通知》,我校共获得9项教育厅人文社科优秀成果奖。其中,特等奖1项,一等奖2项,二等奖3项,三等奖3项。
该奖项每年评审一次,在国内学术刊物或报纸上公开发表的论文、正式出版的著作,以及被地厅级(含地厅级)以上党政机关(不含机关职能部门)采用且应用价值较高的调研报告均可作为成果申报。
此次我校获得的奖项分布在文学、艺术学、教育学、新闻与传播学以及交叉学科等5个学科。我校获得特等奖的为中国文学学科的王魁星老师;获得一等奖的有艺术学学科的陈国华老师,中国文学学科的尹诗老师;获得二等奖的有教育学科的贺华老师,新闻与传播学学科的范红娟老师,中国文学学科的司真真老师;获得三等奖的有交叉学科/综合研究学科的郭磊老师,教育学学科的毛利丹老师,中国文学学科的孔会侠老师。
此次成果奖的获取,是各位获奖老师辛勤耕耘,刻苦钻研的结果,反映了我校人文社会科学科研水平正在不断提高。
